電信(CW)練習器
ブレッドボード型のユニバーサル基板で<モールス練習器を製作します。
今回使用したユニバーサル基板は、ブレッドボードの形状をしており、内部の配線までブレッドボードと同じ形状で、
ユニバーサル基板化されています。
ブレッドで回路実験を行い、そのままユニバーサル基板で組み立てることにより確実に再現されます。
電子工作が楽しくなそうです。
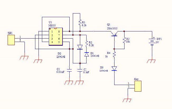
電信(CW)練習器は、低周波発振回路を使い、電鍵(キー)を押すと、ピーと発信音を発生します。
回路は、タイマーIC NE555 を使った 低周波発振回路とトランジスタによるスイッチング回路で構成しました。
基板の様子の様子です。


基板の表・裏の様子です。裏側のパターンを見てください。ブレッドボードと同じ接続になっているのが分かります。
駆動電圧は、乾電池2本 3Vとしました。 5Vでも動作していましたが発信音の音色が変わります。
回路図は下記の通りです。duty 50 %の発信波形が得られます。

ブレッドボードでU1の周りを組んだ様子。

ブレッドボード型のユニバーサル基板で作成しました。

配線の間違いも少なくなり、電子工作に慣れるまでは、電子工作がし易いのでは?と思います。